中海宏洋2021年归母净利润约50.51亿元 同比升15.4
搜狐焦点阳江楼市资讯 2022-03-24 10:17:37
用手机看
扫描到手机,新闻随时看
扫一扫,用手机看文章
更加方便分享给朋友
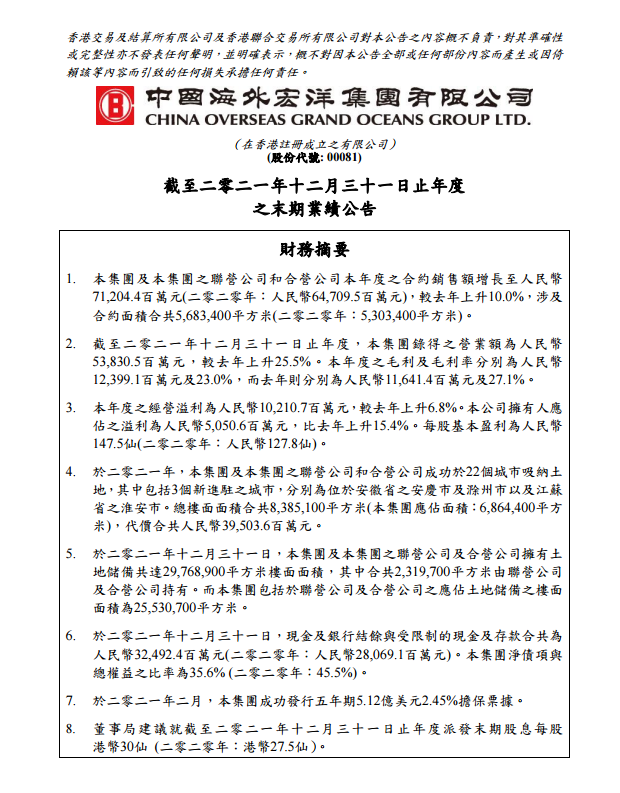
【环球网房产报道】3月23日,中国海外宏洋集团有限公司(00081.HK)发布2021年度业绩公告。
【环球网房产报道】3月23日,中国海外宏洋集团有限公司(00081.HK)发布2021年度业绩公告。
公告显示,2021年,中海宏洋及其附属公司实现营业额约538.31亿元,同比上升25.5%;毛利约123.99亿元,毛利率为23.0%;归母净利润约50.51亿元,同比上升15.4%。

图源:中海宏洋公告
报告期内,集团合约销售额增至712.04亿元,同比上升10.0%;集团新增41块土地,新增土地储备总楼面面积为838.51万平方米,新增土地储备位于10个省级行政区的22座城市,其中安庆、淮安和滁州为新进驻的三个城市。
此外,在报告期末,中海宏洋剔除预收款后的资产负债率为69.4%,净负债率为35.6%,现金短债比为1.6倍,融资成本再创新低至3.8%,现金及银行结余与受限制的现金及存款首次合共超越300亿元,三道红线指标全部为绿档。
来源:环球网
声明:本文由入驻焦点开放平台的作者撰写,除焦点官方账号外,观点仅代表作者本人,不代表焦点立场。
