绍兴柯桥区:全面放开住房限售,鼓励开发商对房票买新房的再让利
扫描到手机,新闻随时看
扫一扫,用手机看文章
更加方便分享给朋友
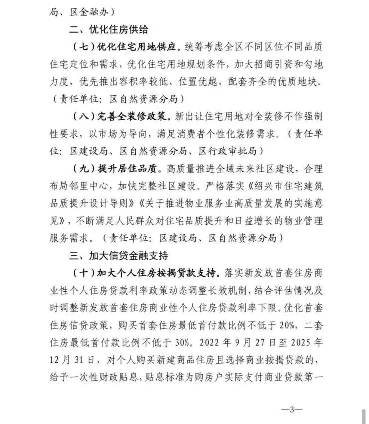
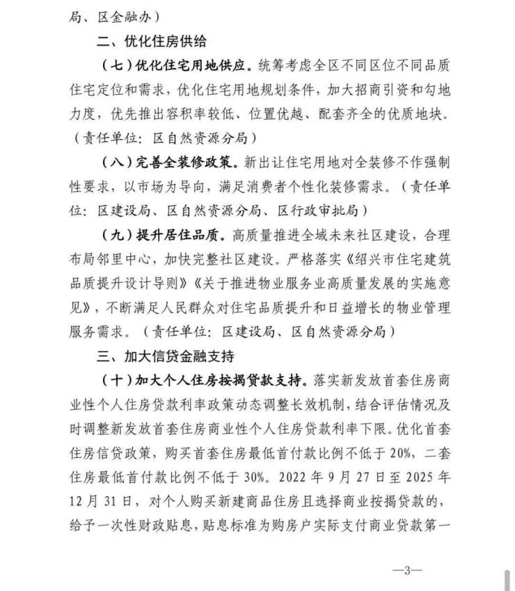
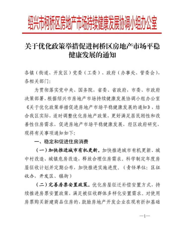
10月31日,浙江省绍兴市柯桥区房地产市场持续健康发展协调小组办公室发布《关于优化政策举措促进柯桥区房地产市场平稳健康发展的通知》,通知共涉及稳定和促进住房消费、优化住房供给、加大信贷金融支持、提升行业营商环境和全力支持“保交楼”五大方面内容,共23条政策举措。
在稳定和促进住房消费方面,《通知》提出,加快推进城市有机更新、城中村改造、城镇危房改造,释放合理住房需求。同时,优化房屋征迁补偿安置方式,持续推进房票安置政策,满足被征收群体多样化安置需求。对使用房票购买新建商品住房的,鼓励房地产开发企业在现有折扣基础上再予以让利,网签价格可下浮至备案价格的90%;对团购5套及以上(纯叠排或排屋项目3套及以上)的可再适当下浮,下浮幅度在5%以内。
《通知》明确,支持居民家庭的刚性和改善性合理住房需求,全面放开原限售住房限制政策(人才住房等政策性住房除外)。
此外,延续原房地产交易契税财政补贴政策,对2022年6月14日至2025年12月31日购买商品住房的(行政事业单位、国有及国有控股企业以单位名义购房除外),均按所缴契税地方留存部分50%给予补贴。
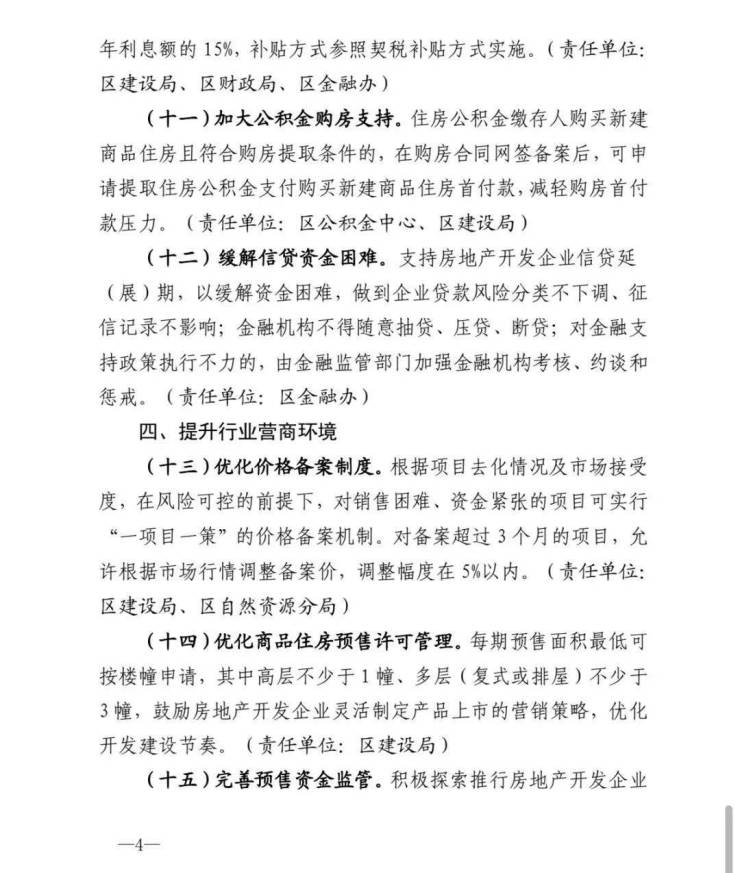
在加大信贷金融支持方面,《通知》提出,加大个人住房按揭贷款支持。落实新发放首套住房商业性个人住房贷款利率政策动态调整长效机制,结合评估情况及时调整新发放首套住房商业性个人住房贷款利率下限。优化首套住房信贷政策,购买首套住房最低首付款比例不低于20%,二套住房最低首付款比例不低于30%。2022年9月27日至2025年12月31日,对个人购买新建商品住房且选择商业按揭贷款的,给予一次性财政贴息,贴息标准为购房户实际支付商业贷款第一年利息额的15%,补贴方式参照契税补贴方式实施。
同时,加大公积金购房支持。住房公积金缴存人购买新建商品住房且符合购房提取条件的,在购房合同网签备案后,可申请提取住房公积金支付购买新建商品住房首付款,减轻购房首付款压力。
在提升行业营商环境方面,《通知》显示,根据项目去化情况及市场接受度,在风险可控的前提下,对销售困难、资金紧张的项目可实行“一项目一策”的价格备案机制。对备案超过3个月的项目,允许根据市场行情调整备案价,调整幅度在5%以内。
此外,优化商品住房预售许可管理。每期预售面积最低可按楼幢申请,其中高层不少于1幢、多层(复式或排屋)不少于3幢,鼓励房地产开发企业灵活制定产品上市的营销策略,优化开发建设节奏。
文章转载自:澎湃新闻
声明:本文由入驻焦点开放平台的作者撰写,除焦点官方账号外,观点仅代表作者本人,不代表焦点立场。
