山东济宁3宗地以底价成交总价约24.14亿元
扫描到手机,新闻随时看
扫一扫,用手机看文章
更加方便分享给朋友
【环球网房产报道】10月27日,据济宁市公共资源交易公共服务平台网站消息,济宁任城区三宗国有建设用地结束竞拍,均以底价成交,总成交价约24.14亿元,出让总面积为265519平方米。
据了解,任城区太白楼路南水产路北片区A地块由山东金世家园房地产开发有限公司以底价竞得,该地块位于太白楼东路以南、水产路以北,土地面积110211平方米;土地用途为商服住宅用地,出让年限为商服40年,住宅70年;规划容积率不大于2.45;拍卖成交价为13.5亿元,综合楼面地价成交价为5000元/平方米。

图源:济宁市公共资源交易公共服务平台网站
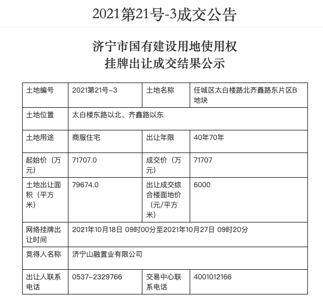
任城区太白楼路北齐鑫路东片区A地块以及B地块被济宁山融置业有限公司以底价竞得。
其中,任城区太白楼路北齐鑫路东片区A地块位于太白楼东路以北、齐鑫路以东,土地面积为75634平方米;土地用途为商服用地;出让年限为40年;规划容积率不大于1.3;拍卖起始价约3.47万元,综合楼面地价成交价为3530元/平方米。

图源:济宁市公共资源交易公共服务平台网站
任城区太白楼路北齐鑫路东片区B地块,土地面积为79674平方米;土地用途为商服住宅用地;出让年限为商服40年、住宅70年;规划容积率不大于1.5;拍卖起始价约7.17万元,综合楼面地价成交价为6000元/平方米。

图源:济宁市公共资源交易公共服务平台网站
来源:环球网
声明:本文由入驻焦点开放平台的作者撰写,除焦点官方账号外,观点仅代表作者本人,不代表焦点立场。
