上海第三批集中供地首日:27宗地块成交金额约760.6亿元
扫描到手机,新闻随时看
扫一扫,用手机看文章
更加方便分享给朋友
9月23日,上海第三批集中供地首日,4宗地块进入现场报价环节,其中3宗触及中止价转入一次性书面报价阶段后成交,合计收金125.901亿元。

4宗进入现场报价环节的地块的成交结果。
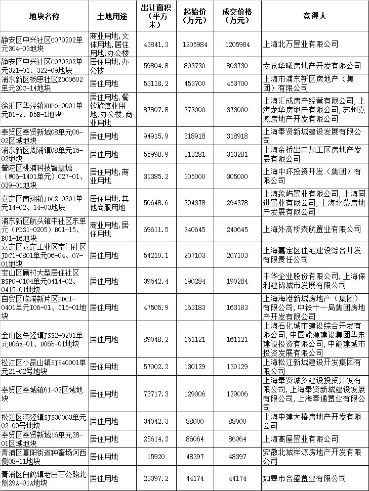
此外,上海土地市场当日公布了本批次地块中,仅有一名竞买人参拍的19宗地块和4宗城中村改造地块的竞买结果,总成交额为634.7403亿元。

19宗仅有一名竞买人参拍地块的成交结果
总计27宗地块的成交额为760.6413亿元,出让总面积为135.35万平方米,起始总价为750.4846亿元,平均溢价率为1.35%。
中指研究院土地事业部负责人张凯表示,从拿地企业的性质来看,国央企、地方国资平台及混合所有制企业依然为主力;另一方面,民企依然对上海的新城地块保有兴趣,对于上海未来的房地产市场保持乐观态度,寻求进入机会。
静安区两块地最贵,收金超200亿元
本批次地块中,位于上海内环的静安区中兴社区的两宗地块均以底价成交,合计成交额200.9714亿元。这也是本批地块起始总价最高的两宗地。
其中,静安区中兴社区C070202单元321-01、322-09地块以80.373亿元的底价成交,竞得人为华发股份(600325.SH)全资拥有的太仓华曦房地产开发有限公司。
出让文件显示,该地块规划为普通商品房、办公楼用地,出让面积为59804.8平方米,322-09地块容积率为3.0,321-01地块容积率为2.5。
另一宗静安区中兴社区C070202单元304-03地块以120.5984亿元的底价成交,竞得人为上海北万置业有限公司,成交楼板价为47840元/平方米,地块房地联动价133000元/平方米。这是本批次起始总价最高的地块。
据国家企业信用信息公示系统,上海北万置业有限公司的股东为上海北方企业(集团)有限公司和上海静安国有资产经营有限公司,分别持股30%以及70%。

出让文件显示,该地块规划为商业、文体、办公、普通商品房用地,出让面积为43841.3平方米,容积率为5.75,计容面积为252087.48平方米。地上建筑限高170米,住宅建筑高度不超过120米。
出让文件对地块建成后的功能业态作出明确要求:该宗地块产业业态功能应符合苏河湾滨水商务集聚带总体规划定位,重点导入商贸服务、文化创意、金融服务、专业服务等现代服务业,积极发展总部经济、涉外经济。商业部分应考虑契合社区商业中心定位,注重引入国内外知名品牌和服务,大力发展“首店经济”、“品牌经济”。其他配套应兼顾办公人群和周边地区居民消费需求,建议配置便利店、连锁药店、餐饮、休闲商业等与居民生活密切相关的商业业态。
4宗溢价成交地块3宗触及中止价
出让文件显示,本批次地块仍旧延续限地价、一次书面报价的竞价方式。现场竞价首日,4宗地块进入一次性报价阶段,其中3宗触及中止价转入一次性报价阶段后成交。
当日下午进入现场竞拍的共两宗地块,一宗未触及中止价的地块为徐汇区华泾镇XHPO-0001单元D2B-1地块。该地块吸引两位竞买人参与竞拍,最终招商蛇口(001979.SZ)拥有的上海虹润置业有限公司和上海汇成房产经营有限公司组成的联合体以22.603亿元的总价竞得,未触及22.964亿元的中止价,成交楼板价为49964元/平方米,房地联动价为81000元/平方米,平均溢价率6.3%。
出让文件显示,该地块规划为普通商品房用地,出让面积为18095.6平方米,容积率为2.5,起始总价为21.263亿元。
另一宗普陀区桃浦科技智慧城(W06-1401 单元)015-01地块也吸引两位竞买人参与竞拍,最终上海宝华企业集团有限公司以56.045亿元的总价竞得,成交楼板价为47750元/平方米。该地块的另一位竞买人为中国金茂(00817.HK)旗下的西安润茂置业有限公司。出让文件显示,该地块规划为普通商品房用地,出让面积为46948.2平方米,容积率为2.5,起始总价为51.2亿元。
上午两宗进入现场竞买环节的地块均触及中止价,转入一次性报价阶段。苏州象屿地产有限公司以11.309亿元的总价竞得宝山区罗店镇美罗家园大型居住社区0221-01地块,成交楼板价为20325元/平方米,房地联动价格为49280元/平方米。

图片来源:中国指数研究院
苏州象屿地产有限公司由新海通有限公司和象屿地产集团有限公司分别持股50%。一次性报价阶段的另一位竞价人为华丽家族(600503.SH)旗下的上海华智丽尚置业有限公司。
出让文件显示,地块规划为普通商品房用地,东至0221-02地块,南至0221-02地块,西至陆翔路,北至美爱路。
上午成交的另一宗地块为徐汇区龙华街道188S-B-3地块。该地块经过20轮竞价触及政府设置的中止价35.64亿元,转入一次性书面报价阶段,最终保利发展(600048.SH)旗下的上海保利建锦城市发展有限公司和上海龙华建设发展有限公司联合体以36.014亿元的总价竞得。
该地块共吸引4位竞买人竞拍,另外3位为厦门国贸房地产有限公司拥有的厦门东山悦地产有限公司、招商蛇口(001979.SZ)拥有的上海虹润置业有限公司,以及象屿地产集团有限公司旗下的上海象屿置业有限公司和南京安居建设集团有限责任公司旗下的苏州颐亭置业有限公司组成的联合体。
出让文件显示,该地块规划为普通商品房用地,出让面积为19728.6平方米,容积率为2.5,计容面积为49321.5平方米,起始价33亿元。
文章转载自:澎湃新闻
声明:本文由入驻焦点开放平台的作者撰写,除焦点官方账号外,观点仅代表作者本人,不代表焦点立场。
