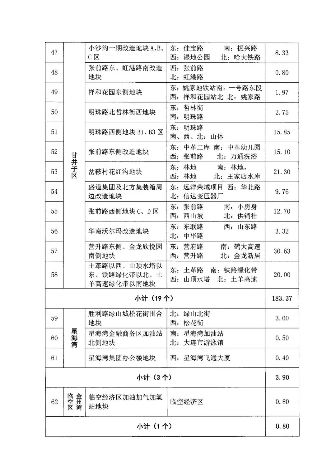
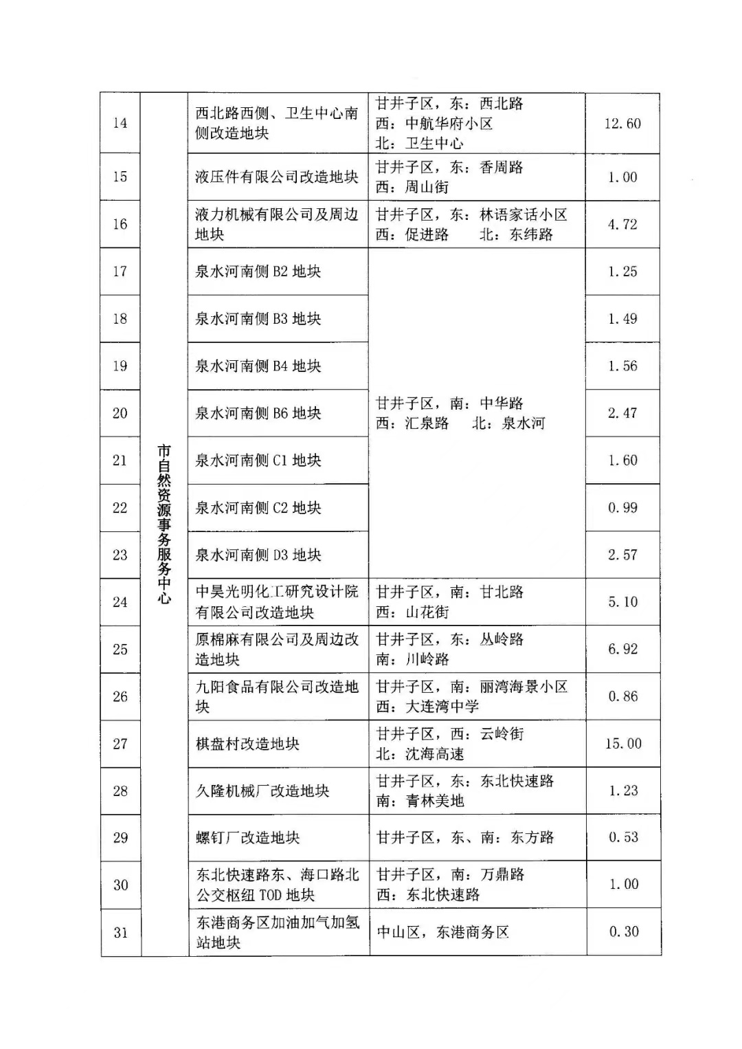
大连市内四区今年拟供应62幅地块,土地面积约290公顷
扫描到手机,新闻随时看
扫一扫,用手机看文章
更加方便分享给朋友
4月22日,辽宁省大连市自然资源局发布《2022年大连市市内四区土地储备(供应)计划》(以下简称《计划》)。
《计划》内容显示,大连市市内四区(即中山区、西岗区、沙河口区、甘井子区)拟供应地块62个,土地面积约290公顷,其中市自然资源事务服务中心拟供应地块32个,土地面积约87公顷;四区政府、星海湾管理中心和金州湾临空经济区管理委员会拟供应地块30个,土地面积约203公顷。
2022年,大连市内四区计划储备地块共100个,土地面积约1018公顷。其中:市自然资源事务服务中心计划储备地块27个,土地面积约362公顷;四区政府和星海湾管理中心计划储备地块73个,土地面积约656公顷。
对于拟收土储备情况,2022年大连市内四区拟收储地块56个,土地面积约520公顷。其中:市自然资源事务服务中心拟收储地块7个,土地面积约186公顷;四区政府和星海湾管理中心拟收储地块49个,土地面积约334公顷。
在拟入库土地方面,2022年大连市内四区拟入库地块44个,土地面积约498公顷。其中:市自然资源事务服务中心拟入库地块20个,土地面积约176公顷;四区政府和星海湾管理中心拟入库地块24个,土地面积约322公顷。
《计划》称,要坚持“控总量、优增量,盘存量”的思路,强化土地储备统筹管理,不断提升土地开发利用质量效益。坚持节约优先为主的方针,加大存量土地的盘活力度,优先储备闲置、空闲和低效利用的国有存量建设用地,进一步推动土地利用方式由外延扩张向内涵挖潜、粗放低效向集约高效转变,优化收储土地结构,提高土地利用率。
另外,《计划》在保障措施方面提到,要扩大融资渠道,破解收储资金瓶颈制约。一是提高市本级已建立的土地储备专项资金周转效率,盘活存量资产,缓解资金压力;二是积极争取政府专项债券支持。
来源:澎湃新闻
声明:本文由入驻焦点开放平台的作者撰写,除焦点官方账号外,观点仅代表作者本人,不代表焦点立场。
