远洋集团2021年归母净利润约27.29亿元 同比下降4.7
扫描到手机,新闻随时看
扫一扫,用手机看文章
更加方便分享给朋友
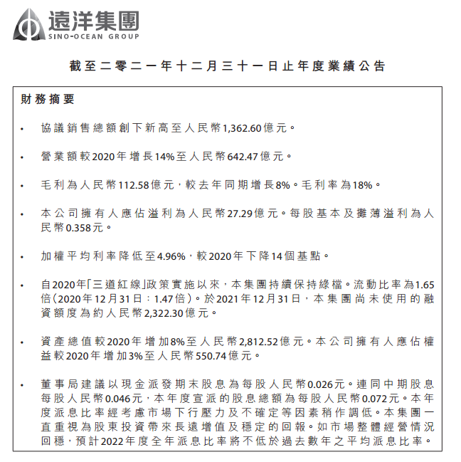
【环球网房产报道】3月23日,远洋集团(03377.HK)公布2021年业绩报告。根据公告,2021年,远洋集团营业额约642.47亿元,同比上升14%;毛利约112.58亿元,同比上升8%,毛利率为18%;归母净利润约27.29亿元,同比下降4.78%。

图源:远洋集团公告
据公告披露,远洋集团年度协议销售总额约1362.6亿元,同比上升4%;销售面积约767.35万平方米,同比上升9%。从地区分布来看,2021年61%的协议销售额来自于华东、华南、华中及华西区域。
报告期内,远洋集团竣工的总楼面面积和竣工的总可售楼面面积分别约为925.05万平方米和672.37万平方米,较2020年分别增加46%和30%。新增25个住宅开发项目及21个非住宅开发项目(包括物流项目及数据中心),总楼面面积及应占权益面积分别约为717.10万平方米及411.40万平方米。截至报告期末,该集团及其合营企业及联营公司的土地储备上升40%至约5313.50万平方米,土地储备应占权益部分则相应上升43%至约2850.30万平方米。
截止2021年年末,远洋集团流动比率为1.65倍,净借贷比率约为85%,尚未使用的融资额度约为2322.30亿元。此外,“三道红线”指标全部达标,连续3年处于绿档。
来源:环球网
声明:本文由入驻焦点开放平台的作者撰写,除焦点官方账号外,观点仅代表作者本人,不代表焦点立场。
